免費防癌檢查公益活動為市民服務
2009-07-21 09:02 來源: 深圳晶報 【字號:大 中 小】

(本網訊) 由中國老教授協會醫藥專業委員會發起主辦的“防癌,提高人口質量”專項活動,自7月9日在我市啟動防癌免費檢查以來,每日前往指定檢查地點深圳福華中西醫結合醫院檢查的市民絡繹不絕。
據悉,此次免費防癌檢查公益活動截止到8月9日,市民可免費參加耳鼻咽喉腫瘤、婦科腫瘤、肝臟腫瘤等9大專科十項免費防癌檢查項目。福華醫院有關負責人提醒,因報名者眾多,為保證正常醫療秩序,想做免費防癌普查的市民需提前通過電話預約。
鼻咽癌是發生在鼻咽黏膜的惡性腫瘤。廣東是全世界鼻咽癌發病率最高的地區,占全國的60%,較其它地區人群的發病率高出二十至三十倍。一般男性發病率高于女性,發病年齡段大多為中年人,亦有青少年患病者。鼻咽癌惡性程度較高,早期即可出現頸部淋巴結轉移,危害極大。
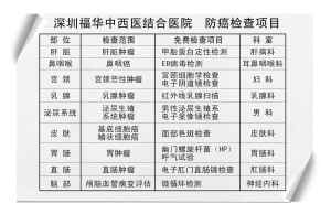
哪些人需要做防癌檢查
肝臟疾病檢查:病毒性肝炎患者、肝炎病毒攜帶者、有肝臟腫瘤家族史、各種原因所致慢性肝臟損害、脂肪肝、酒精肝、代謝性肝病等。
鼻咽部疾病檢查:鼻咽部異物感、鼻塞、涕/痰中帶血、頸部不明原因包塊者。
宮頸疾病檢查:慢性宮頸炎、宮頸糜爛、陰道接觸性出血、HPV感染、長期口服避孕藥及吸煙、酗酒等不良生活習慣者。
乳腺疾病檢查:患有乳腺增生、乳頭溢液、乳腺纖維瘤、乳頭內陷,未經哺乳者或準備生育的人群,以及更年期前后的女性。
男性疾病檢查:有前列腺疾病、排尿不暢者,會陰部長期墜脹、血精、生殖器不明贅生物、不明原因ED等癥狀者。
皮膚疾病檢查:久治不愈的各種面部色斑或皮膚糜爛者。
胃腸疾病檢查:腹脹、噯氣、燒心感、返酸、胃部不適、有慢性胃病史者
肛腸疾病檢查:排便不規律、經常便秘、便血、便次增多、膿血粘液便者。
腦部疾病檢查:對頭暈頭痛、失眠抑郁、焦慮等人群,開展顱腦血管病變評估。
低溫消融治鼻病
美國數碼消融低溫等離子技術:治療原理是利用低溫消融技術,以較低的溫度(40℃-70℃)來進行組織的消融,不損傷鼻黏膜組織,將手術的安全性、可控性、療效與功能提高至新的水平,具有無損傷、無痛苦、無碳化、出血少、恢復快等優點,專治過敏性鼻炎、慢性鼻炎、扁桃體肥大、鼾癥(打呼嚕)等。
內窺鏡術除病變
德國STORZ鼻內窺鏡技術:借助內窺鏡的良好照明,醫生能從顯示器上清楚地看到被放大的病灶,在準確清除病灶的基礎上,能保留鼻腔及副鼻竇的正常結構,形成良好的通氣和引流,使鼻腔、鼻竇黏膜的形態和功能保持正常。內窺鏡技術在治療鼻息肉、鼻竇炎、副鼻竇炎以及鼻腔囊腫等疾病,與傳統手術相比,具有無痛、微創、效果好等優點。
EB病毒檢測有效預知癌變
深圳福華中西醫結合醫院耳鼻咽喉科劉智獻主任說:“此次免費篩查中的EB病毒檢測對預防鼻咽癌有重要的意義。EB病毒感染是鼻咽癌(NPC)的重要病因之一,絕大多數患者血清中有EB病毒抗體存在。”
另外,要預防鼻咽癌,環境因素也不可忽視。調查發現食用咸魚及腌制食物是中國南方特別是廣東省鼻咽癌高發的高危因素之一;鼻咽癌還可能與遺傳有關,有數據顯示,在移居國外的廣東人后代中仍保持著較高的鼻咽癌發病率。
因此,專家呼吁,在鼻咽癌高發地區,人人都積極參與篩查對于提早預知腫瘤、提高身體健康水平與生活質量有著特別重大的意義。
九成鼻咽癌禍起鼻炎
相關臨床統計數據顯示,約九成的鼻咽癌患者長期存在鼻塞、流涕、不明原因的血涕等癥狀,很容易被誤認為是鼻炎而忽視檢查和治療。此外,鼻炎患者罹患鼻咽癌的機會,也較健康人高許多。因此,提高對鼻炎癥狀的重視并積極檢查、治療,是預防鼻咽癌的重要渠道。
深圳福華中西醫結合醫院耳鼻咽喉科引進EB病毒檢測技術、日本奧林巴斯纖維鼻咽鏡技術等,可準確篩查、診斷鼻咽部病變,并利用德國STORZ鼻內窺鏡技術聯合美國低溫等離子消融技術,可微創治療過敏性鼻炎、慢性鼻炎、鼻竇炎、鼻中隔偏曲等耳鼻咽喉疾病,手術微創無痛、安全高效,全面解決病癥,解除市民后顧之憂。
廣東省鼻咽癌的發病率遠高于國內其他地區,專家提醒:
EB病毒檢測可篩查鼻咽癌
市民可前往福華醫院進行該項免費檢查
相關鏈接>>>
主辦:中國老教授協會醫藥專業委員會
癌癥是21世紀人類健康的大敵,嚴重危害人們身體健康和生活質量。由中國老教授協會醫藥專業委員會發起主辦的“防癌,提高人口質量”專項活動,為各地居民進行防癌免費普查。深圳市民的防癌免費檢查設在深圳福華中西醫結合醫院,總共有10個防癌檢查項目,全為免費檢查。
深圳福華中西醫結合醫院全免費防癌檢查項目
普查時間:2007年7月9日~8月9日 報名電話:83337088
溫馨提醒:市民如有以上癥狀,可前往深圳福華中西醫結合醫院接受免費檢查。
編輯: 關愛網實習生
相關新聞
- 童心公益演唱會深圳獻愛心(22 14:54:22)
- 輕度癡呆老人散步走失(22 14:50:27)
- 講座"如何成就孩子的未來"26日少兒圖書館開講(22 13:40:19)
- 公益講座"骨質疏松癥的中醫預防"25日開講(22 13:39:14)
- 公安部擬放寬殘疾人申請駕照身體條件(22 10:18:43)







